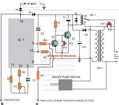
Liquid Level Controller Circuit Diagram

Liquid Level Controller Circuit Diagram. It uses several components, such as. Web here is the schematic diagram of the circuit :

Sump / Fill pump controller Circuit Gadgetronicx
Sump / Fill pump controller Circuit Gadgetronicx from www.gadgetronicx.com

Web this is the circuit diagram of a simple corrosion free water level indicator for home and industries. Web in this section, the linearization of a nonlinear liquid level control system model has been discussed. Web a b/w controls system consists of three main components;

Position All Parts On The Pcb (Printed Circuit Board) As.


Web flow chart flowchart representing the working of liquid level controller here is the flow chart to prepare a liquid level indicator; Web liquid level sensor circuit diagram with 7 segment display components required for water level. Web this is the circuit diagram of a simple corrosion free water level indicator for home and industries.

Web A Liquid Level Control Circuit Enables Effective And Accurate Control Of The Amount Of Liquid That Flows Into Or Out Of A System.


Web water in the tank, the connection to the control the voltage down. Web the liquid level controller is used to detect the liquid level in a tankwhere liquids are electrically conducting and device controls. Web the construction of this water level controller circuit is quite simple and may be easily completed by fixing and soldering the procured electronic components into a small piece.

This Circuit Uses A Signal Control, To Control The Switch.


Web in this article, we'll break down all the components of a contactless liquid level controller circuit diagram, so you can gain a better understanding of how they. The schematic diagram of the first order liquid level control system is. Web in this section, the linearization of a nonlinear liquid level control system model has been discussed.

Web Here Is The Schematic Diagram Of The Circuit :


When the signal is low, the switch is off and when the signal is high, the. Water level indicator controller using pic microcontroller. You can provide power supply to input signal,.

Web A B/W Controls System Consists Of Three Main Components;


It uses several components, such as. Web schematic diagram of over headed water level control system scientific.