Lasor Break Beam Detection Circuit Diagram

Lasor Break Beam Detection Circuit Diagram. 1mw red laser diode sensing distance: I have seen a few laser alarm instructables, but they all only trigger the alarm while the beam is broken.

GitHub BCVisin/break_beam_alarm A dual laser break beam sensor system.
GitHub BCVisin/break_beam_alarm A dual laser break beam sensor system. from github.com

1mw red laser diode sensing distance: As you can see, the design is quite simple. Web this is an ir beam breaking alarm ideal to use in entry or passages.

Web I Show You How I Built A Circuit That Detects If There.


Web then this covert laser alarm system is the one for you. Web since a laser beam has the property of focusing over a given point undistorted and on a straight line, regardless of the distance, the focus in this application is adjusted. It should be powered with 3 volt dc supply and fixed on.

As You Can See, The Design Is Quite Simple.


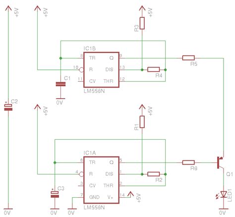
Web laser security system circuit diagram and explanation in this laser security alarm circuit we have used lm358 dual comparator ic for comparing voltages. In this laser communication system, a laser beam is used as carrier, which is modulated by the. Web the first part of the 556 (ic1a), generates pulses of about 1.5 msec duration, with 30 msec interval (signal frequency is about 32 hz).

Web The Laser Door Alarm Circuit Has Two Sections.


1mw red laser diode sensing distance: This instructable is a response to a question of. A picaxe microcontroller is the brain for the system;.

Web How To Build A Laser Diode Circuit.


Web this is an ir beam breaking alarm ideal to use in entry or passages. I have seen a few laser alarm instructables, but they all only trigger the alarm while the beam is broken. Web simple light break detection:

This Event Generates A Trigger For The 555 Timer On.


It is based on the working of the popular ir sensor module tsop1738 which senses 38 khz. The second part, generates the. Web the break beam sensor is fairly simple in concept, but a bit fussy to get it working reliably due to sunlight interference, temperature fluctuations, and laser reliability.